近年来,,,,我国体育工业及体育馆行业在政策支持和市场需求驱动下一直生长。。。。。住民康健意识的提升和消耗升级,,,,增进体育馆行业需求一直增添;;;;;大型体育赛事的举行也增进了体育馆的建设和升级。。。。。同时,,,,智能化和绿色环保手艺的生长为体育馆行业的立异提供了新的动力。。。。。党的十八大以来,,,,我国体育工业总规模和增添值大幅跃升,,,,增速均高于同期GDP的增速,,,,占昔时国民生产总值的比重一连上升。。。。。现在,,,,我国已基本形成以竞赛演出、健身休闲为引领,,,,体育场馆效劳、体育培训、体育制造、体育传媒等配合生长的体育工业系统。。。。。
一、宏观概况与政策支持
《“十四五”体育生长妄想》提出,,,,到2025年,,,,体育工业总规模将抵达5万亿元,,,,增添值占海内生产总值比重抵达2%,,,,住民体育消耗总规模凌驾2.8万亿元,,,,从业职员凌驾800万人。。。。。这一目的的提出,,,,标记着中国体育工业迎来新的生长机缘期,,,,同时也反应出我国体育工业对经济社会生长的孝顺正在一直加大。。。。。
二、行业生长亮点回首
全民健身战略的深入实验推动了全民体育加入的热潮,,,,场馆设施的笼罩面与智能化水平显著提升。。。。。体育赛事经济一连昌盛,,,,大型赛事发动了区域经济和相关工业链的蓬勃生长。。。。。同时,,,,数字化和智能化手艺的普遍应用为行业注入新动力,,,,优化了运营效率和用户体验。。。。。别的,,,,国家政策支持与社会资源的有用连系,,,,不但增进了体育基础设施的建设,,,,还为体育工业链的延伸和消耗市场的升级创立了更多机缘。。。。。这些成绩为未来五年的一连生长涤讪了坚实基础。。。。。
国际级赛事的举行对区域经济的发动效果显着。。。。。赛事的直播、转播手艺升级,,,,为体育赛事经济注入了新的活力,,,,吸引更多观众和赞助商加入。。。。。作为WTA 全球十大顶级赛事之一的2024年武汉网球果真赛的乐成举行,,,,对提升都会国际影响力、展现都会新形象施展了至关主要的作用。。。。。
三、市场远景及未来生长偏向
????体育馆行业的远景乐观,,,,预计将继续坚持稳固增添。。。。。随着“十四五”妄想对体育工业的支持,,,,体育馆行业将迎来更多的生长机缘。。。。。手艺立异和智能化生长将进一步提升体育馆的效劳质量和用户体验,,,,而绿色环保理念的深入人心也将增进体育馆的可一连生长。。。。。别的,,,,多元化谋划和工业升级将使体育馆成为都会文化和体育活动的主要载体,,,,知足公众多样化的需求。。。。。当下体育馆不但肩负体育赛事举行与知足全民健身需求的功效,,,,还拓展到文化、娱乐等多元领域。。。。。
随着体育场馆使用率的一直提升和体育场馆运营机构专业化水平的一直提高,,,,体育场馆的使用率有趋于饱和之势,,,,体育场馆运营商在赛事运营与市场开发等方面积累的焦点竞争力难以变现并一连创立增添收益。。。。。未来体育场馆运营商将由已往简单的体育场馆运营商转型为文体工业综合运营商,,,,甚至部分体育场馆运营商凭证都会生长需要,,,,最终乐成转型为体育都会运营商,,,,助力所在都会打造体育名城。。。。。
(一)文体效劳综合体是体育场馆未来生长偏向
作为效劳于新世代的新场馆理念,,,,文体效劳综合体焦点特征在于功效复合与业态多元,,,,是体育与文体相关业态融合生长的主要载体。。。。。文体效劳综合体顺应目今消耗者消耗升级的需求,,,,搭建体育与文体相关业态融合生长的载体与平台,,,,契合体育工业与文体相关工业关联效应强的特点构建了较为合理的商业模式,,,,成为目今及未来体育场馆生长的主要偏向。。。。。
(二)数字化赋能体育场馆运营效能提升
《“十四五”体育生长妄想》中明确提出要提升场馆设施智能化水平勉励种种体育场馆信息化、数字化、智能化刷新、升级与建设,,,,打造一批具有大数据收罗与剖析功效的体育场馆。。。。。体育社区和体育公园随着体育场馆信息化、智慧化建设水平的一直提升,,,,将催生出更大都字化体育场馆应用场景,,,,数字化赋能体育场馆运营效能提升的效果将进一步凸显。。。。。
(三)体育场馆赛后使用与绿色生长
随着冬奥会、亚运会、军运会、大运会、全运会等一系列国际、海内大型体育赛事相继举行,,,,各地投入巨资修建的大型体育场馆赛后使用与可一连生长问题将愈发凸显,,,,成为关注的焦点。。。。。因此,,,,在“双碳”目的下,,,,体育场馆有望成为绿色低碳甚至低碳生长的规范与先行者,,,,探索赛后使用的有用途径,,,,致力于高质量生长、可一连生长。。。。。
四、生长机缘
????《“十四五”体育生长妄想》点明晰2035年体育强国建设远景目的和“十四五”时期体育生长的主要目的,,,,到2035年我国将建成社会主义现代化体育强国。。。。。到 2030 年,,,,体育整体生长质量和效益显著提升形成政府主导有力、社会充满活力、市场规范有序人民起劲加入、与基本实现社会主义现代化相顺应的体育生长新名堂。。。。。到 2035 年,,,,体育的制度生命力、公共亲和力、国际竞争力、经济孝顺力、文化软实力,,,,天下影响力充分彰显,,,,体育治理系统和治理能力实现现代化体育成为中华民族伟大再起的标记性事业。。。。。
????“十四五”时期体育生长的主要目的有以下8个方面:
1.?全民健身水平抵达新高度
2.?竞技体育实力再上新台阶
3.?青少年体育生长进入新阶段
4.?体育工业生长形成新效果
5.?体育文化建设取得新希望
6.?体育对外来往做出新孝顺
7.?体育科教事情抵达新水平
8.?体育法治水平获得新提升
“十四五”时期,,,,我国进入新生长阶段。。。。。新生长阶段给体育场馆生长带来新机缘。。。。。利好政策的鼎力大举帮助、新手艺和新模式的应用、农村体育辽阔市场以及冬奥会的辐射效应付与体育场馆新的可能,,,,使我国体育园地设施的类型越发富厚、数目显著增添、生长品质进一步提升得益于国家体育工业政策的支持、群众康健理念和体育消耗意识的逐渐提升,,,,我国体育工业快速生长,,,,体育赛事活动举行频率越来越高,,,,举行规模越来越大。。。。。
《国务院办公厅关于增进全民健身和体育消耗 推动体育工业高质量生长的意见》明确提出,,,,要“探索体育工业立异试验区建设”;;;;;在数字体育、数字运动、智慧体育场馆、区域体育生长同盟等领域提出了更高的要求。。。。。
五、保存的挑战
从海内体育场馆运营情形来看,,,,我国体育场馆市场化水平仍有大幅提升空间,,,,现有体育场馆的运营机构多为各级体育行政部分直属的事业单位。。。。。海内体育赛事市场处于快速生耐久。。。。。受益于现有赛事商业化运营水平的快速提升,,,,海内体育赛事市场处于增添阶段,,,,但短板在于缺乏顶级赛事的流量效应,,,,因此增速并未泛起显著的高速增添特征。。。。。整体看体育赛事市场仍具备恒久投资价值,,,,尤其是具备顶级赛事生长潜力的相关项目和公司。。。。。
六、体育场馆运营情形概述
凭证《2024年天下体育园地统计视察数据》,,,,天下体育园地484.17万个,,,,体育园地面积42.3亿平方米,,,,天下人均体育园地面积2.89平方米。。。。。
天下田径园地20.93万个。。。。。其中,,,,设有400米环形跑道的田径园地3.38 万个,,,,占16.17%;;;;;其他田径园地17.55万个,,,,占83.83%。。。。。天下游泳园地3.97万个。。。。。其中,,,,室外游泳池2.06万个,,,,占51.95%;;;;;室内游泳馆1.82万个,,,,占45.68%;;;;;自然游泳场940个,,,,占2.37%。。。。。
天下球类运动园地303.62万个。。。。。其中,,,,足球、篮球、排球“三大球”园地150.42万个,,,,占49.54%;;;;;乒乓球和羽毛球园地139.54万个,,,,占45.96%;;;;;其他球类运动园地13.66万个,,,,占4.5%。。。。。
天下冰雪运动园地2678个。。。。。其中,,,,溜冰园地1764个,,,,占65.87%;;;;;滑雪园地914个,,,,占34.13%。。。。。
别的,,,,天下全民健身路径110万个、天下健身房15.2万个、天下健身步道17.18万个,,,,长度40.76万公里。。。。。体育场馆是举行运动训练、运动竞赛及身体磨炼的专业性场合。。。。。主要分为在室外举行角逐训练的体育场和在室内举行角逐训练的体育馆。。。。。
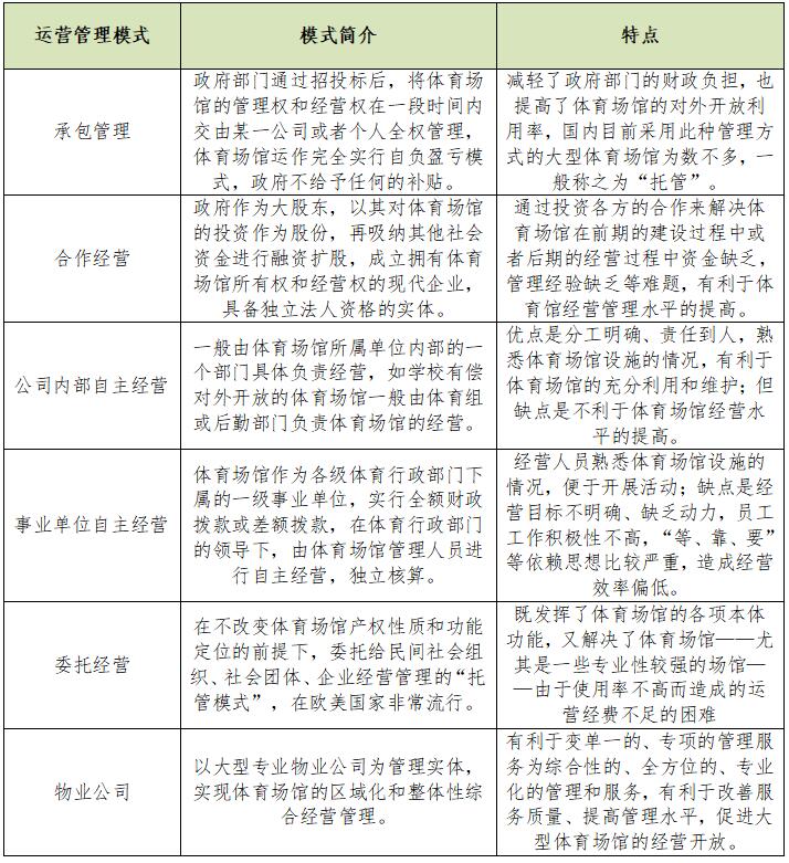
天下体育场馆主要运营治理模式可归纳为以下6种:

体育馆运营应起劲争取政策支持,,,,包括政府运营津贴、公共体育场馆免费或低收费开放津贴资金、指导教育部分购置效劳以及争取企事业单位工会文体活动经费。。。。。